今日から使えるClaude Cowork入門 第1回 自然言語による指示でPC作業を自動化する
Windows 11の新しいスタートメニュー、柔軟なカスタマイズ機能が必要の声
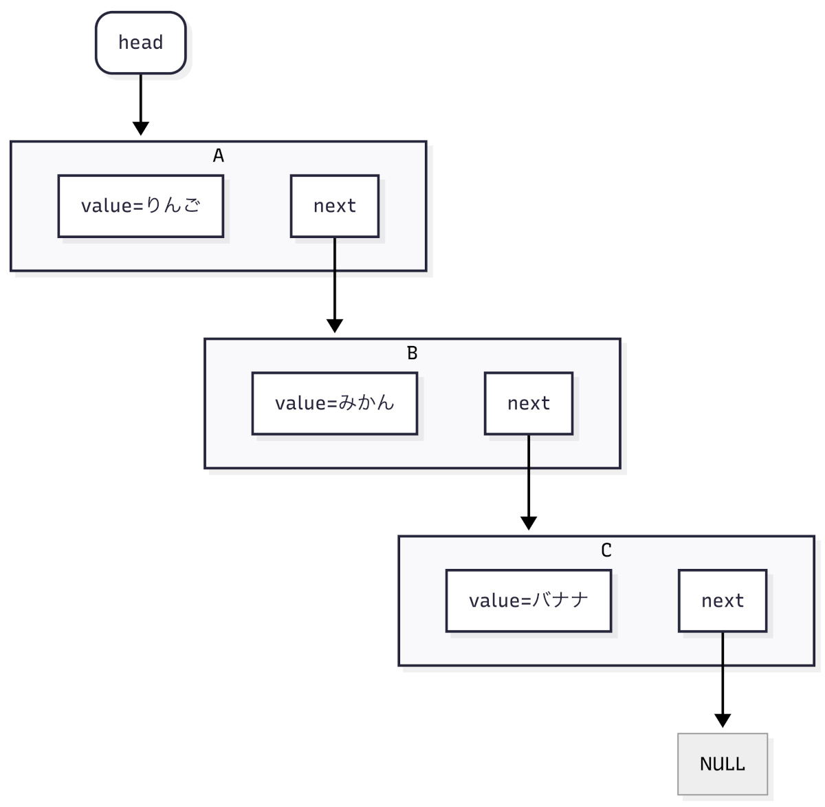
Rustで有名アルゴリズムに挑戦 第35回 C言語とRustを比較しよう - ゼロから単方向リストを実装する
Windows 11、新しいバッテリーアイコンの展開対象デバイスを拡大
Google Antigravityでエージェントファースト開発を始めよう 第4回 ルールとワークフローでエージェントの行動規範を作る
開発/エンジニア システムやソフトウェアの開発に携わるエンジニアに向けた最新情報など仕事に役立つ話題などを提供していきます。